Hlavným cieľom maturitnej práce je navrhnúť a vyrobiť menič napätia, ktorý má na vstupe 12V jednosmerných (DC) a na výstupe 230V striedavých (AC). Má obdĺžnikový priebeh a účinnosť minimálne 80% až 85%. Tento menič môže meniť frekvenciu v rozmedzí 50Hz až 60Hz. Frekvencia 60Hz sa využíva napríklad v USA v bežných elektrických zásuvkách. Na vstup môžeme zapojiť napríklad autobatériu a na výstup kotlové čerpadlo. Menič napätia môžeme využiť na miestach kde nie je elektrická energia.
Základ celej práce je vytvorene dosky plošných spojov. Bez nej by sme sa v práci nepohli ďalej. Vytvorenie dosky plošných spojov zahŕňa návrh obrazca a dosky plošných spojov, vytvorenie obrazca na medenej strane dosky, osadenie a spájkovanie súčiastok.
Návrh obrazca je vhodné v niektorom autorizovanom programe ako napríklad EAGLE. Ja som použil EAGLE 7.5.0 pre navhrnutie schémy aj dosky plošného spoja. Dosku plošného spoja som vytvoril pomocou CNC frézovačky ktorá mi vyfrézovala všetky potrebné cestičky podľa návrhu v programe EAGLE.
Návrh schémy plošného spoja:

Čiara ktorá ide od tranzistora po kondenzátor je chyba ktorá sa nedala odstrániť no na funkčnosť nemá vplyv. Návrh plošného spoja a návrh schémy mi trval spraviť približne 4 hodiny.

Výroba plošného spoja + samotný plošný spoj- otáčky vretena boli nastavené 20 000/min a záber frézky bol 0.3mm.

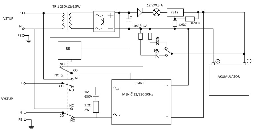
K môjmu meniču som pridal aj relé ktoré bude prepínať medzi napájaním z autobatérie a napätím zo siete automaticky keď dôjde k odstávke elektrickej energie.

Na prednej časti sa vyvŕtali dva otvory, pre vloženie LED diód ktoré budú ukazovať či ide napätie z autobatérie alebo zo siete. Najťažšie na zadnej strany bolo vyrobiť otvor pre elektrickú zásuvku. Otvory boli najprv vyznačené, potom vyvŕtané a pilníkom upravené do požadovaného tvaru. Krabica má rozmery 280x150x150, aby nebola príliš veľká, ani príliš malá a aby sa v nej jednoducho dalo manipulovať s časťami zdroja. Je potrebné myslieť aj na dostatočnú cirkuláciu vzduchu vo vnútri krabice, kvôli zahrievaniu vodivých spojov a vodičov, ktorými bude pretekať prúd.

Použil som toroidný transformátor 230V/12V bolo ho treba previnúť aby bolo vinuté dvojito. Výkon tranformátora je približne 120 W

Väčšina ponúkaných meničov má výstupné napätie s modifikovanou (trapézovou, pílovou) sínusovkou na obr.2. Tá vyhovuje väčšine spotrebičov, ale niekedy sa stane, že zariadenie je veľmi citlivé na priebeh napätia a dochádza k rušeniu, alebo zariadenie nepracuje vôbec. Pre citlivé prístroje sú vhodné meniče s čistou sínusovkou na obr. 3, ktoré vyrábajú striedavé napätie s priebehom rovnakým ako v bežnej sieti. Na obr.1, je obdĺžnikový priebeh, ktorý síce nie je najvýhodnejší pre niektoré zariadenia. Môj menič bude mať obdĺžnikový priebeh.

Grafická závislosť obdĺžnikového signálu Grafická závislosť modifikovaného signálu Grafická závislosť sínusového signálu
Samotný menič 12V DC/230V AC vyzerá nasledovne

Následne do krabice pridám aj druhý menší plošný spoj s relé ktorý bude prepínať medzi napätím zo siete a napätím z autobatérie
Menič napätia bol zhotovený a odskúšaný. Vyhovuje normám, ktoré sú pre bezpečné používanie elektrických zariadení nevyhnutné. Navrhnutý bol v programe Eagle. Výroba 1. Plošného spoja bola realizovaná v škole pomocou CNC frézovačky . Leptanie 2. Plošného spoja bolo realizované mimo školy a podarilo sa na prvý krát. Po leptaní boli kúpené súčiastky na internete. Spájkovanie trvalo asi 2 hodiny. Menič napätia je vhodný pre bežné používanie na miestach, kde nie je verejná distribučná sieť ale najvhodnejšie pre kotlové čerpadlo .
Meniče napätia majú veľkú nevýhodu v tom, že na výstupe môžu mať rôzny tvar výstupného napätia. Nie najvýhodnejším meničom napätia je menič, ktorý ma výstupné napätie v tvare obdĺžnika. Výhodnejším meničom sú však meniče, ktorých výstupné napätie má tvar modifikovanej sínusovky alebo tvar čistej sínusovky. Meniče s čistou sínusovkou sú náročne na návrh, taktiež sú veľmi drahé, ale napriek tomu kvalitné. Na bežné používanie existuje kompromis v tvare modifikovanej sínusovky. Táto téma ma zaujala, pretože tento DC/AC menič je viacúčelový. Menič môže napájať rôzne elektronické zariadenia, avšak musíme dávať pozor na ich výkon. Menič nemôžeme príliš preťažovať, musíme dávať pozor aby sa nezničil.
Na základe vypracovania tejto práce som dospel k záveru, že v dnešnej dobe sa veľmi neoplatí zhotovovať vlastné meniče. Dnes už výroba nových súčiastok nasleduje tak rýchle dopredu, že sa to neoplatí ani cenovo, ani časovo. Vývoj ide strašne rýchlo dopredu. Dnes si kúpime menič, ale o „týždeň“ príde na trh nový menič s lepšími parametrami, v menšom prevedení a za výhodnejšiu cenu.